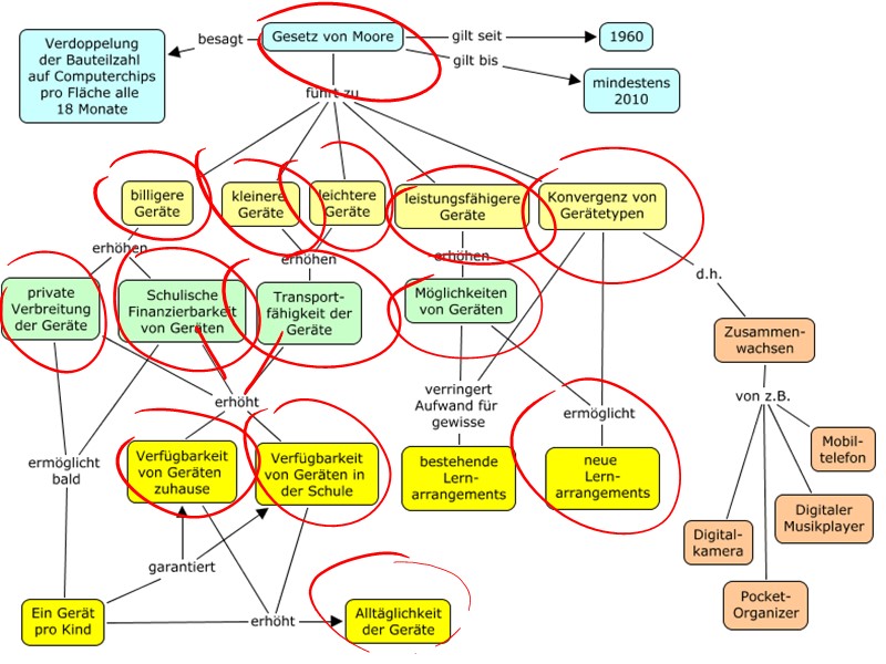
Concept Map zu persönlichen Geräten
Erste Folie Zurück Vorwärts Letzte Folie

Folie 28 / 43

Ein iPod für jedes Schulkind?

b/e/a/m-Learning steht vor der Schulhaustüre
20 Jahre Letec AG, 09.09.2006